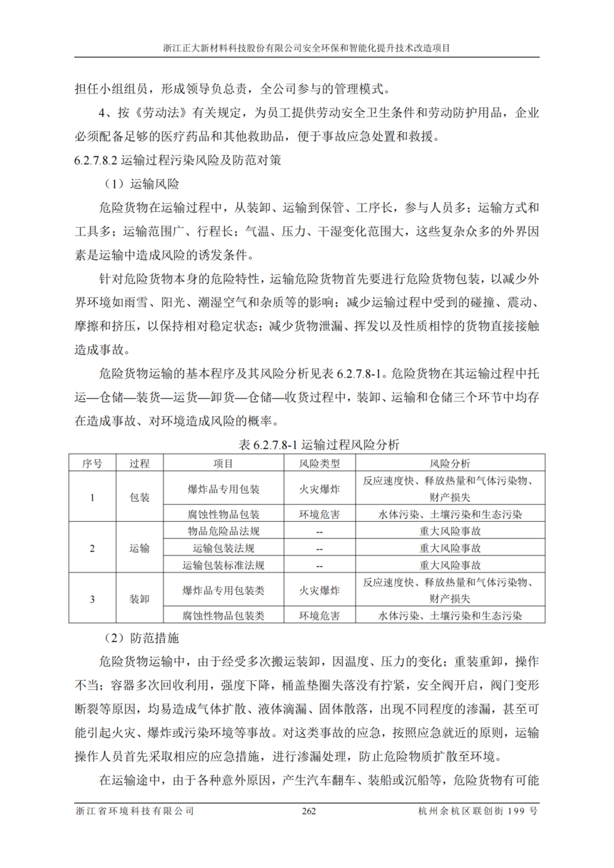
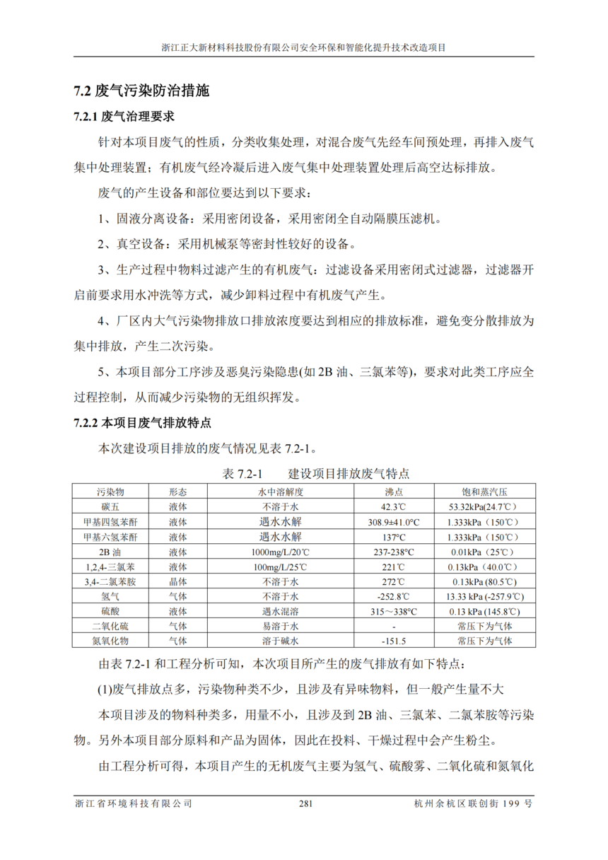
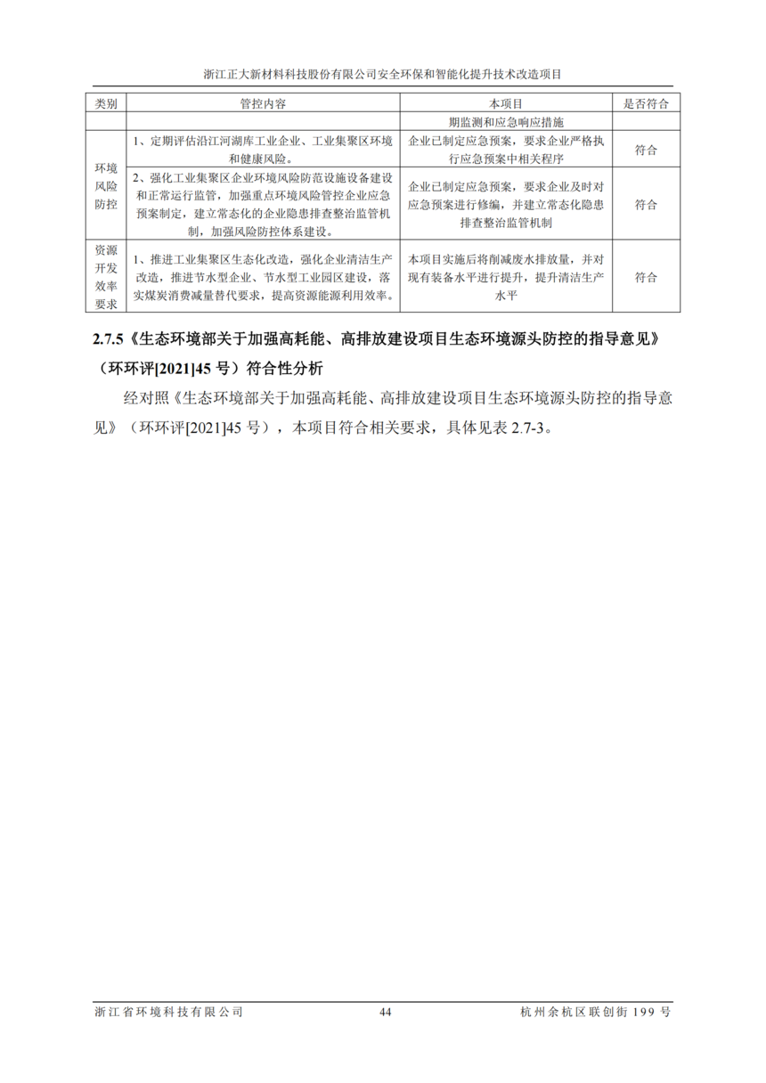
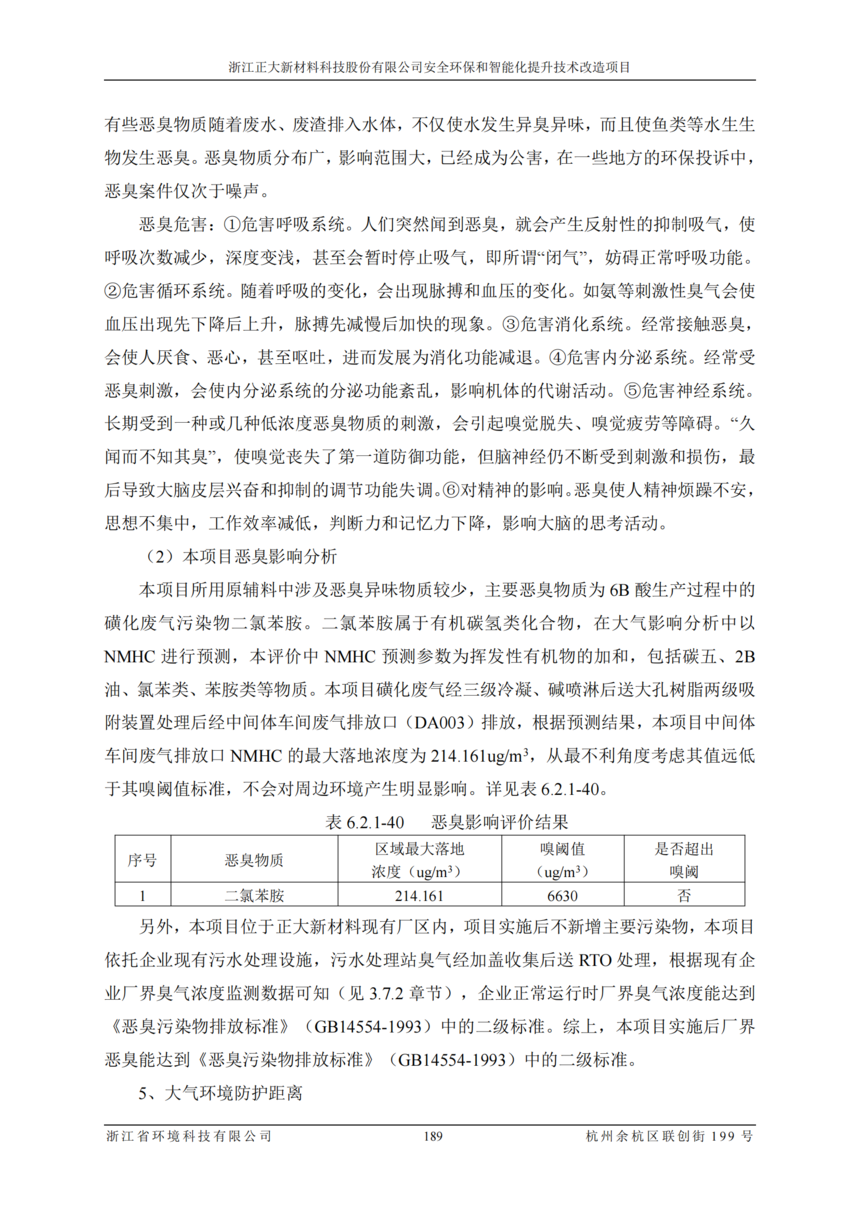
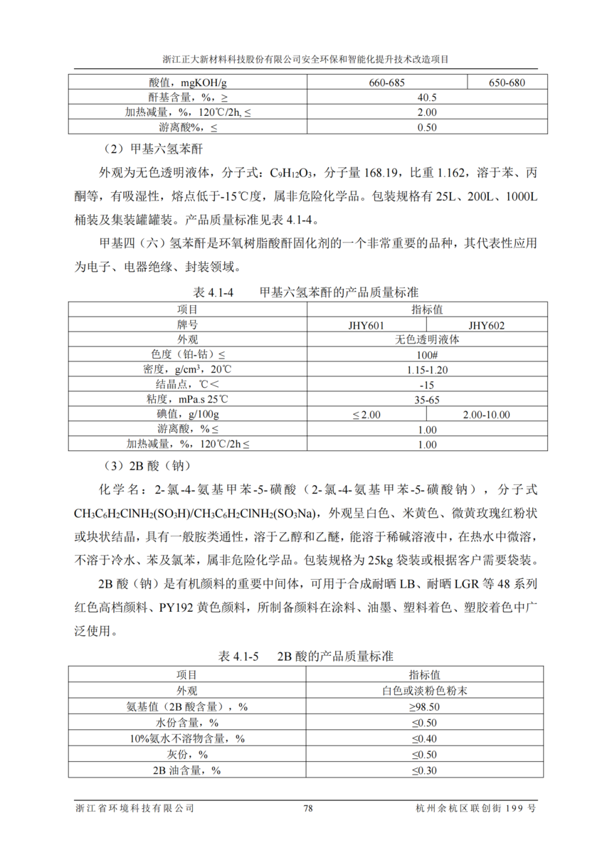
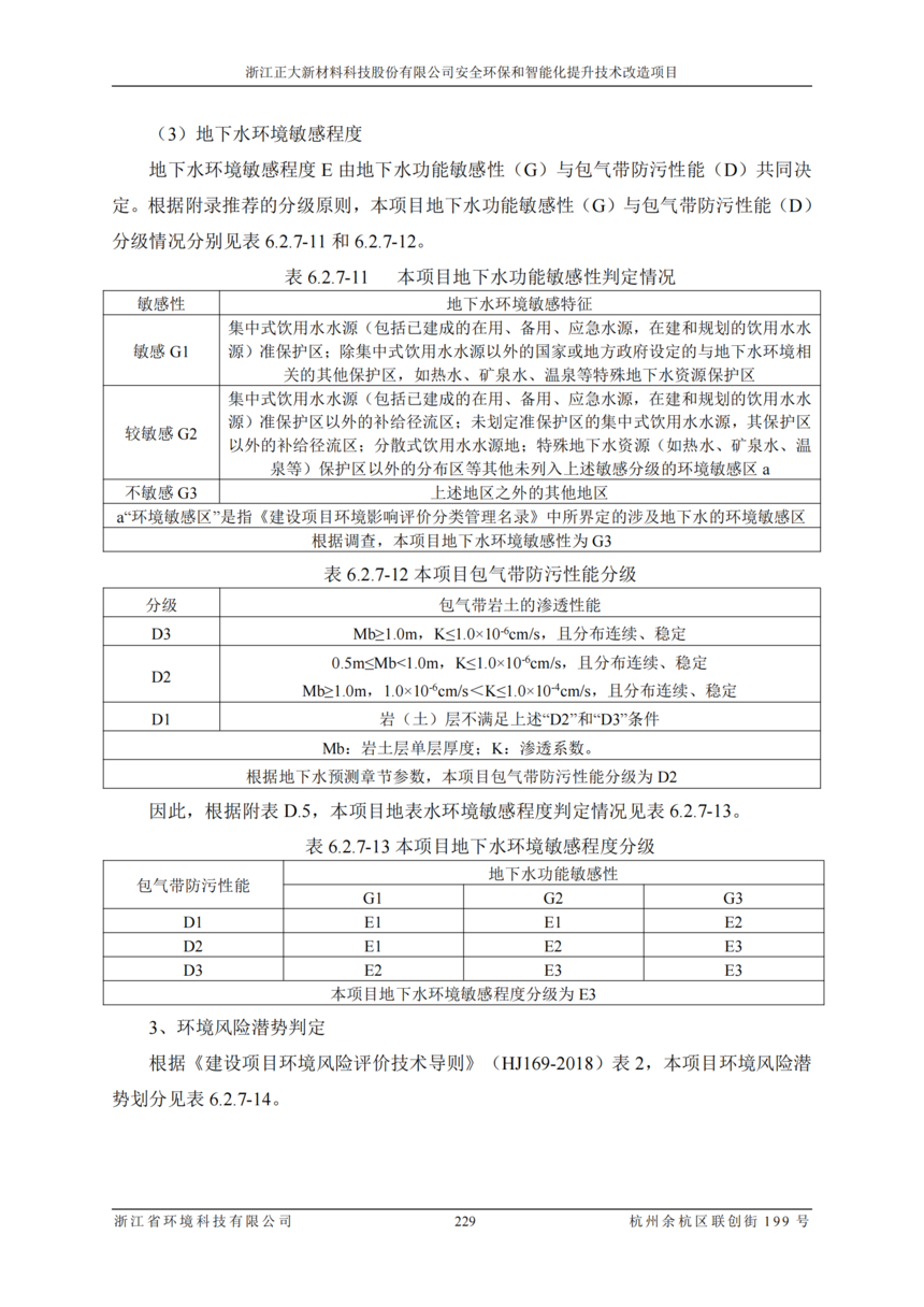
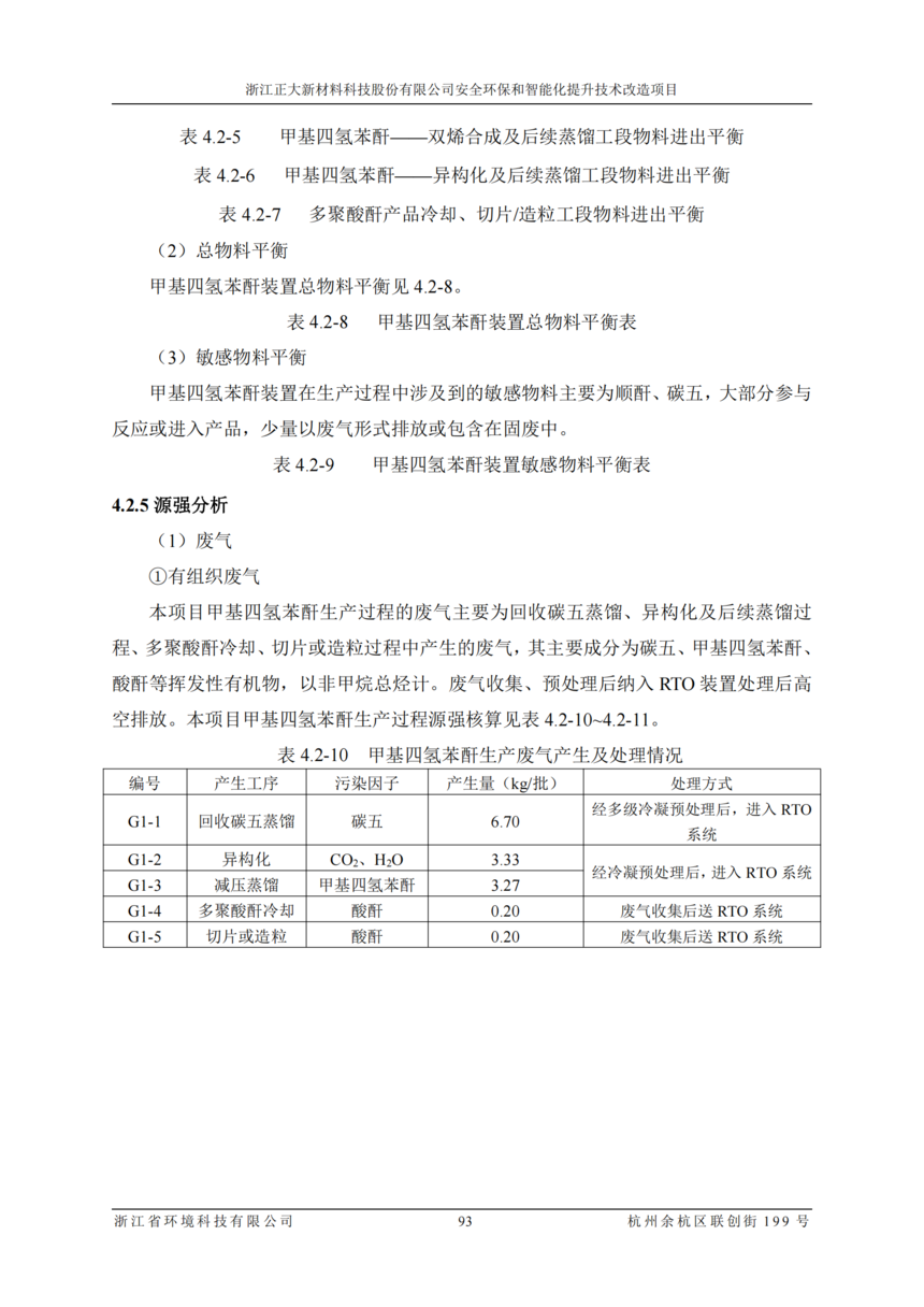
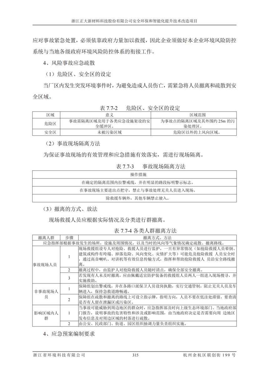
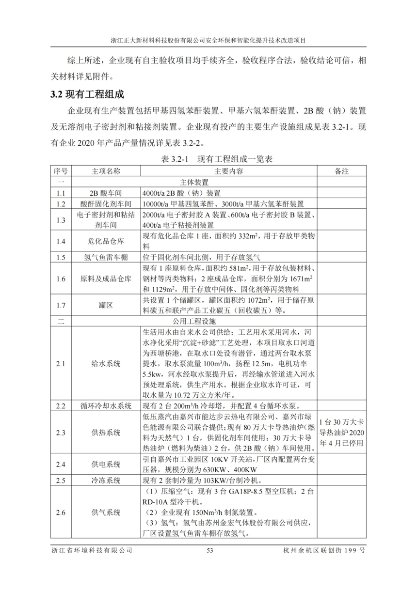
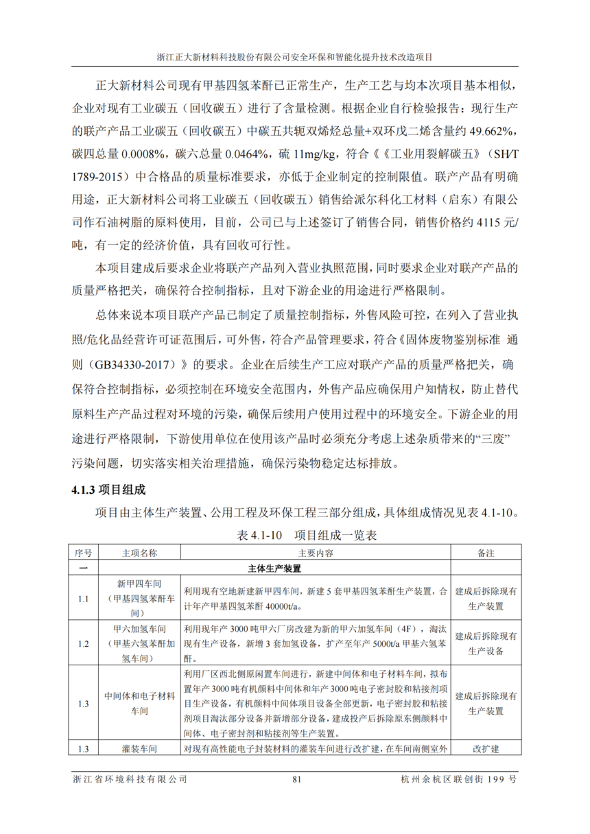
浙江正大新材料科技股份有限公司
English
欢迎来到浙江正大新材料科技股份有限公司官网!
XX省XX市XX区XX路XX号
全国免费咨询电话:400-000-000
XXXXXX@qq.com
http://www.zhendaxcl.com
正大朱小姐